西安市市场监督管理局、西安市财政局于2025年8月1日印发《西安市促进知识产权发展和保护实施细则》,自印发之日起实施,有效期三年。该细则适用于西安市行政区域内的企事业单位、社会组织等(纳入失信联合惩戒、列入清算或已吊销注销、有知识产权侵权行为的单位除外),坚持 “政策引导、公开公正、注重绩效、不重复支持” 原则,通过政策奖补(事后奖励)和计划引导(事前或事后资助) 两种方式,对知识产权有效供给、转化运用、服务保护、要素保障、维权保护等方面给予支持,涵盖高价值专利培育、专利转化、海外布局、地理标志产业、知识产权金融、人才培养、维权援助等多项具体措施。

一、总则
1.目的依据:为推进西安市国家知识产权强市示范城市和保护示范区建设,依据《西安市促进专利转化运用保护若干措施》制定。
2.适用范围:覆盖西安市行政区域内的企事业单位、社会组织、各区县及开发区知识产权管理部门;排除纳入失信联合惩戒、列入清算或已吊销注销、有知识产权侵权行为的单位。
3.实施原则:坚持 “政策引导、公开公正、注重绩效、不重复支持”。
4.实施方式:
①政策奖补类:事后奖励,鼓励知识产权相关活动。
②计划引导类:事前或事后资助,引导开展知识产权相关活动。
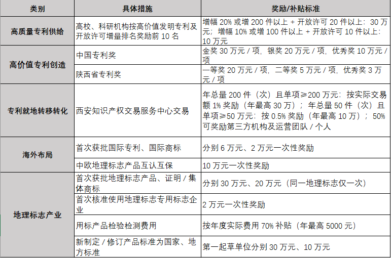
二、促进知识产权有效供给

三、推进知识产权转化运用
1.企业承接专利成果:
①企业吸纳高校、科研机构专利:按实际交易额 8%补贴;西安知识产权交易服务中心交易额外2%奖励(年最高100万元)。
②服务机构撮合交易:按实际交易额3%奖励(年最高50万元)。
2.专利产业化发展:
①初创科技企业(注册3年内)项目:资助80万元(年择优不超10家),要求研发费用占比≥20%,专利产品年均销售增幅≥20% 且占比≥60%。
3.知识产权强企培育:
①优势企业培育项目:20万元(年择优前20 家),要求发明专利增幅≥15%,专利产品销售增幅超 10% 等。
②国家级示范、优势企业:分别20万元、15万元一次性奖励。
③世界知识产权组织全球奖:100万元一次性奖励。
4.示范园区建设:
项目资助150万元(年择优不超 3 个区县),要求培育专利密集型企业≥20 家,新增授权发明专利及海外同族专利≥100 件等。
5.专利密集型产品:首次认定每件奖励1万元。
6.与标准融合:
①通过相关标准认证:GB/T 29490-2023 等首次认证2万元,再次3万元;ISO56005 首次5万元。
②编制标准融合必要专利:国际标准50万,国家标准30万,地方标准10万元。
四、提升知识产权服务效能
1.公共服务:
①交易市场:年服务1000件(次)且金额5亿元以上:200万;500件(次)且3亿元以上:100万;300件(次)且1亿元以上:50万。
②公共服务项目:资助100万元(年不超3家),要求年度首发供需信息超5000 条等。
2.品牌服务机构:培育项目10万元(年不超10家),要求代理量超500件(次)、授权率超60%等。
3.服务标准化:国家级、省级、市级试点通过核验:分别40万、30万、20万元。
4.公益服务:服务中小微科创企业10家以上且考评合格:3000元 / 家(年最高10万)。
5.信息利用:
①专利导航项目:产业规划类20万,研发活动类 10万(年不超20家)。
②海外预警、上市合规分析:按实际支出50% 补贴(最高10万)。
五、强化知识产权要素保障
1.金融创新:
①知识产权质押贷款:按利息、担保费、评估费总额 50% 且不超贷款额3% 补贴(年最高20万,最多 2年)。
②知识产权证券化融资:按实际融资额3% 补贴(单户最高100万,期限≥2年)。
③金融机构:商业银行按年度信贷额0.5‰、保险公司按保险额2‰奖励前3名(年最高20 万、10万)。
2.人才培养:
①高校设知识产权专业:30万元一次性奖励。
②专利代理师首次执业:所在机构1万元 / 人。
③知识产权师职称:中级2000元 / 人、高级5000 元 / 人、正高级10000元 / 人(奖励所在单位)。
六、强化知识产权维权保护
1.主动维权:法院 / 行政裁决等支持维权请求:按实际费用50%补贴(国内最高10万,涉外最高50万)。
2.规范化市场:国家、省、市新认定:分别20万、15万、10万元。
3.纠纷调解:成功调解每件补1500元(年最高20万)。
4.维权援助站:服务企业10家以上且考评合格:3000元 / 家(工作站年最高5万,联合工作站10万)。
5.典型案例:列入国家部委案例:报送单位10万元(每年1 次)。
七、组织管理
1.职责分工:市监局负责项目申报、审核等,财政局负责预算及监督。
2.项目程序:
①政策奖补类:申报→审核 / 评审→公示(≥5个工作日)→拨付资金。
②计划引导类:申报→评审→公示→实施(合同制,期≤3年,首拨≤70%)→验收(70分以上通过)→结果公布及后续拨款。
八、附则
1.实施主体为第一权利人等;权属需在国家知识产权局登记备案。
2.区县可制定本级政策并报备,细则自印发之日起实施,有效期 3 年。